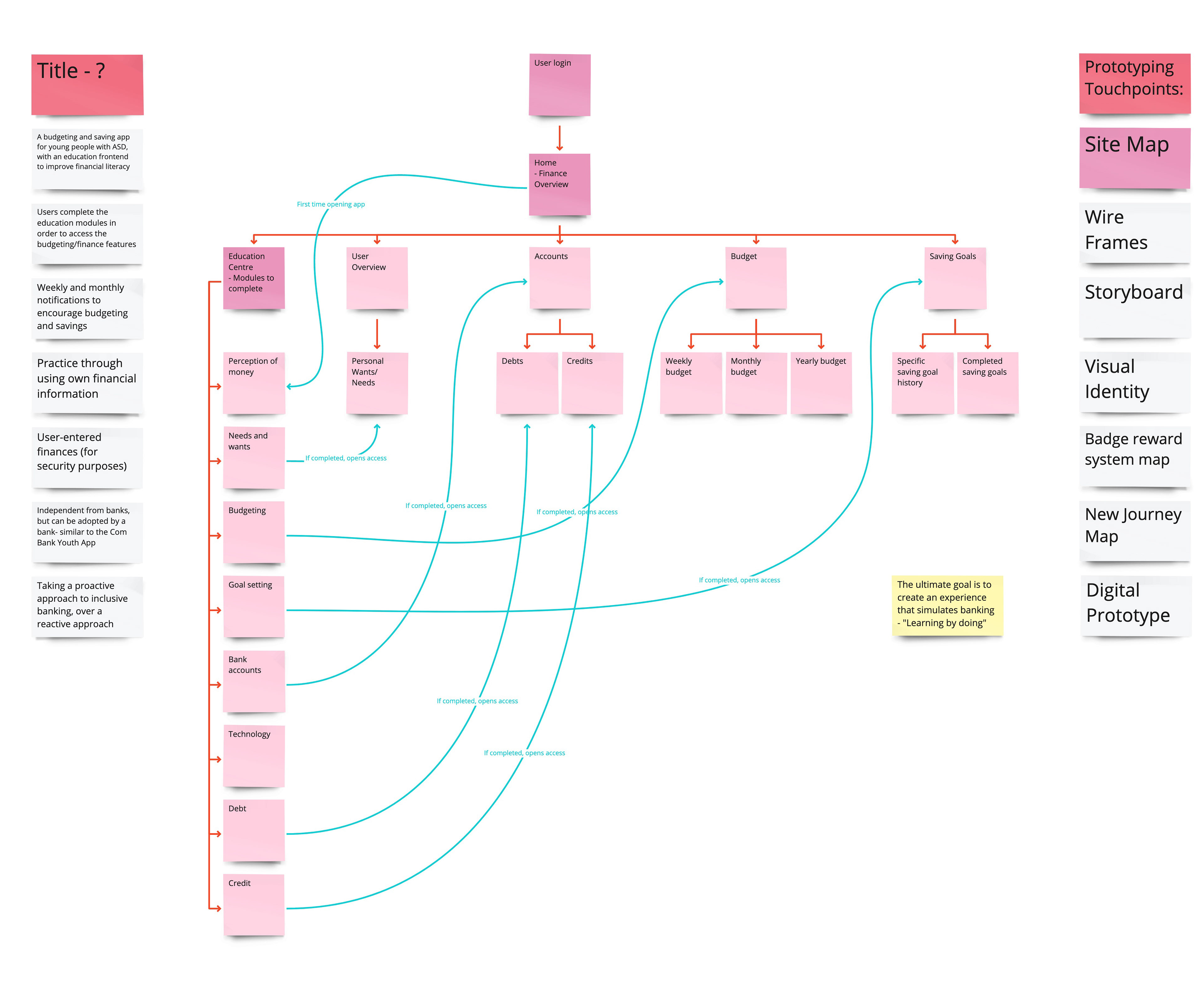
As part of an industry collaboration with Tikkun Olam Makers Melbourne, Untapped Group and Design Factory Melbourne, myself and a team of occupational therapy students spent thirteen weeks developing a design solution that would improve the financial wellbeing of neurodiverse people. With Courtney Forbes, Claire Ioannidis and Celestine Le Blanc, I lead the team through a human-centred design process, involving neurodiverse individuals and core stakeholder organisations, to develop an inclusive digital banking experience that goes beyond traditional banking. The neurodiverse movement aims to advance the rights of individuals who have a neurocognitive difference, such as Autism, Dyslexia, and ADHD. Through several weeks of primary research involving focus groups, structured interviews, expert interviews and social-media data mining, and a collaborative design development phase, we came to our solution. With personal financial management being seen as crucial to becoming independent as an adult by young neurodiverse people, we developed Money&Me. Money&Me is a digital banking app, designed for neurodiverse young adults which takes fundamental financial literacy learning modules and incorporates them into personal banking. As well as education and practicality, the app includes features such as budgeting, saving-goals and the ability for a user to set their own sensory preferences.
The project has also been featured on Design Factory Melbourne's website as a part of the 2020 GradX exhibition, titled 1.5 Degrees.

Development
—
—




'How Might We' statement development

Design drivers

Primary research plan

Benchmarking

Core Persona development

Lotus blossom brainstorm

Site map, initial concept

Value proposition


Final solution
—
—












